科技创新,全民创业,是这个时代的主旋律。李克强总理说过:“参与创业创新的,不仅有大学生、农民工、留学归国人员,也有很多企业的科研人员,技术和管理骨干,可以说草根与精英并肩”。创业是一个人获取成功的捷径,创业创什么?是很关键的,如果你的眼光和格局足够大,那么可以去做无人机行业,他带给你的乐趣与激情,那完全不是你能想象的!

(cctv2财经电视台截图)
拿到了无人机驾驶证,代表着进了行业的大门,实现个人创业,仅仅会飞当然不够。无人机是一个万能的平台,他要完成人类赋予它的使命,就必须挂载设备去执行任务。任务不同设备也不同,就拿航拍来说,驾驶员不仅会飞无人机,还懂得摄影的技巧;植保也是一样,驾驶员会飞无人机,也懂得植保操作技术。无人机细化的领域众多,无论将来做哪一领域,前景都不可估量。

(cctv2财经电视台截图)
但是在成立无人机工作室之前,你得学到真正的专业知识才行,没有过硬的飞行技术和行业经验,无人机创业只是一纸空谈。于是有人质疑,学习到专业的知识,是不是得很长时间?其实并不然,,首先要考虑的是国内的培训机构有没有这些课程,再者要考虑培训机构的实力怎么样?它决定了你能在最短的时间内学到多少知识。
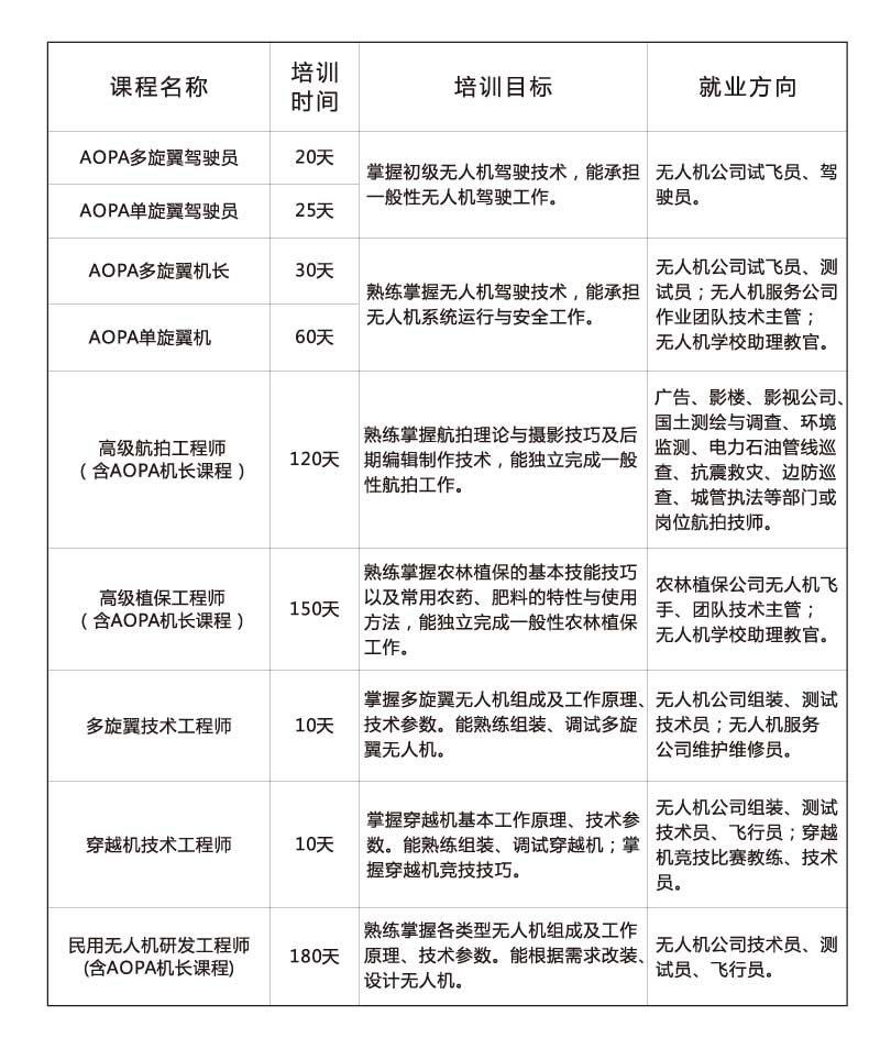
跨进无人机的行业的门槛,拿到驾驶证后,学习专业知识是非常必要的一个环节,只不过要选择一个好的培训机构,目前异能无人机在考证培训和专业课程培训拥有良好的口碑,下面做简单介绍,希望能为广大无人机爱好者提供帮助。 
(培训课程表)
系统的学习了这些专业课,你可以成立个人航拍工作室,用镜头记录生活,感受艺术的魅力;也可以成立一个植保队,和团队奋战在乡间田野,享受泥土的芬芳;还可以跟着团队搞航测等等,学习了这些知识不但有利于自己创业,也为高薪就业增加了多项渠道,无人机创业和就业的大幕已拉开,学习无人机,要趁早……
异能无人机报名热线:13712743912