无人驾驶航空器迎来发展春天!《民用无人驾驶航空器经营性飞行活动管理办法(暂行)》正式发布
来源:
|
作者:enuav666
|
发布时间: 2018-04-08
|
1701 次浏览
|
🔊 点击朗读正文
❚❚
▶
|
分享到:
无人驾驶航空器迎来发展春天!《民用无人驾驶航空器经营性飞行活动管理办法(暂行)》正式发布
头条新闻
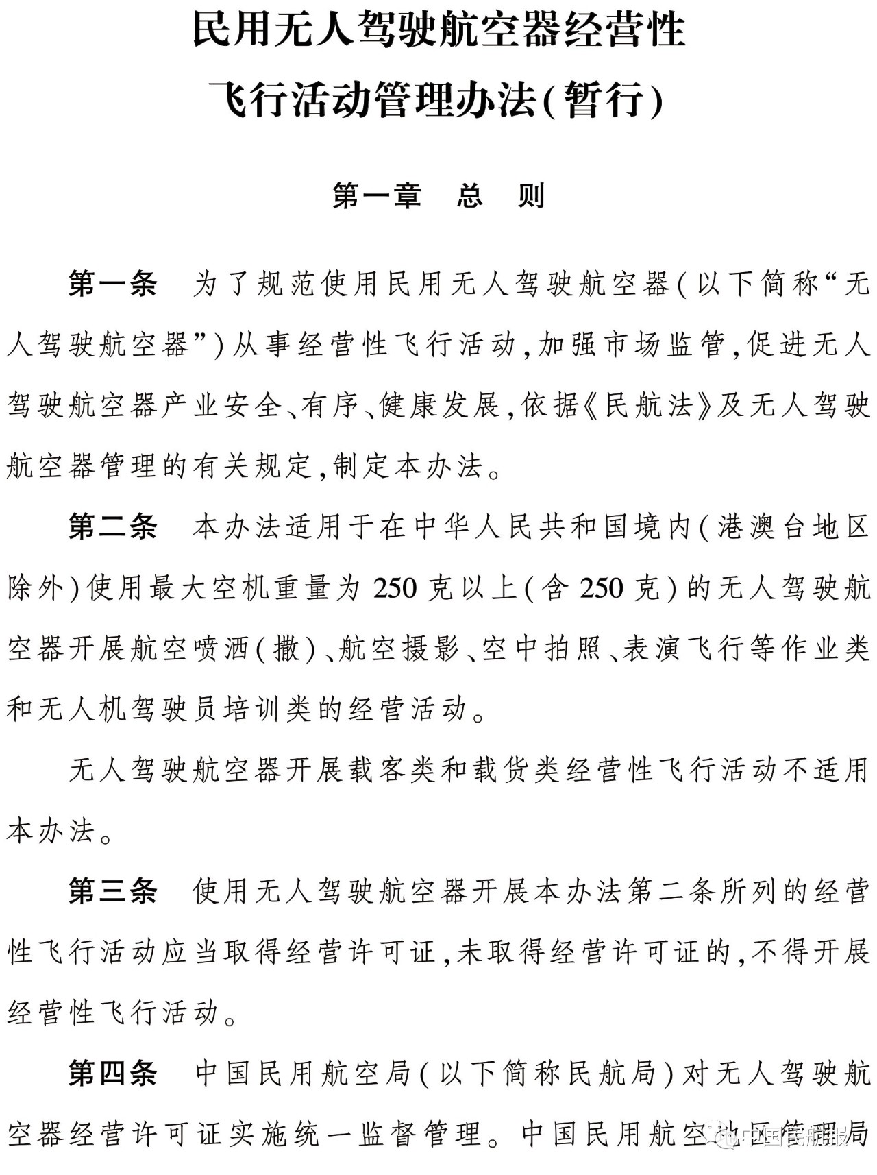
为规范无人驾驶航空器从事经营性飞行活动,加强市场监管,促进无人驾驶航空器产业安全、有序、健康发展,近日,民航局发布《民用无人驾驶航空器经营性飞行活动管理办法(暂行)》(以下简称《办法》),在《民航法》框架下,规范了无人驾驶航空器从事经营性通用航空飞行活动的准入和监管要求。《办法》将于2018年6月1日起实施。
以下为 《民用无人驾驶航空器经营性飞行活动管理办法(暂行)》全文内容。






《民用无人驾驶航空器经营性飞行活动管理办法(暂行)》日前正式发布,这是民航局本着“放管服”的原则,为政府权力做“减法”,为无人驾驶航空器行业发展提供良好市场环境和发展空间的一项重要举措。
《办法》的发布不仅将便于企业获得许可、更好地开展经营,更将有利于这一行业沿着健康、有序的路径持续发展,也为无人驾驶航空器运营企业和社会公众提供更多的守法土壤,为整个无人驾驶航空器行业的持续健康发展创造良好的外界环境。
一个行业科学的发展需要管理部门科学的指导和推进,唯有做到放而有度、管而有序、服而有法,才能真正减少无人驾驶航空器行业发展过程中的限制与障碍,迎来无人驾驶航空器发展的春天。